确保ADAS、自动驾驶和安全性的汽车技术解说
11/15/2020
引言
您选择汽车时的标准是什么?
除了品牌、设计、核载人数等因素之外,最近,在选择汽车的标准中还增加了汽车导航系统带来的驾驶“便利性”和座椅加热、音响等带来的“舒适性”等考量因素。
在2010年后,选车标准开始出现新的趋势,那就是此次介绍的“高级驾驶辅助系统(Advanced Driver-Assistance Systems,以下简称ADAS)”和“自动驾驶系统(Autonomous driving system,简称AD)”。
可能有些人知道,实际上ADAS和自动驾驶系统之间是有区别的。在这里,我们将通过它们的定义和技术发展等内容,为您介绍如何确保安全的汽车技术。

辅助驾驶员安全驾驶的ADAS
“ADAS”与“高级驾驶辅助系统”的含义相同,两种说法都比较常用,可能看见或听见“ADAS”的机会更多。
ADAS诞生的目的之一就是通过预防事故并减轻驾驶员的负担来提高所谓的安全性。
迄今为止,“安全驾驶”是基于驾驶员对道路和周围情况的观察,并根据具体情况作出判断(驾驶)来实现的。在驾校等学习驾驶的地方,会学到驾驶时应该注意的要点,但是由于人为失误,比如在粗心、烦躁、身体能力和认知功能的下降等情况下,可能会引发交通事故。实际上,根据日本警察厅(相当于中国的公安部)2019年的调查数据,日本的交通事故发生件数已达到38万1002件。尽管这个数字比上一年约减少了5万件,但还是说明了“事故”的发生并不罕见。
为应对此类事故,以往主要采用通过突然踩下刹车被启动的ABS(Anti-lock Brake System,防抱死制动系统)和在车辆受到强烈撞击时弹出的安全气囊等,这些是在“发生了什么之后”才会起到其相应的作用。
而ADAS则是用来辅助驾驶员安全驾驶的系统,简而言之,是在“发生什么之前”就可以起到作用的系统。可以说,与以往系统很大的区别在于汽车和系统根据程序自主运行这一点。
比如自动刹车。当计算了车速和与前方障碍物的距离,并且确定“存在碰撞危险”时,驾驶员无需操作即可刹车。
由于技术的进步,使以往完全依靠驾驶员的安全驾驶任务,如今汽车也在无形之中一起承担起来。
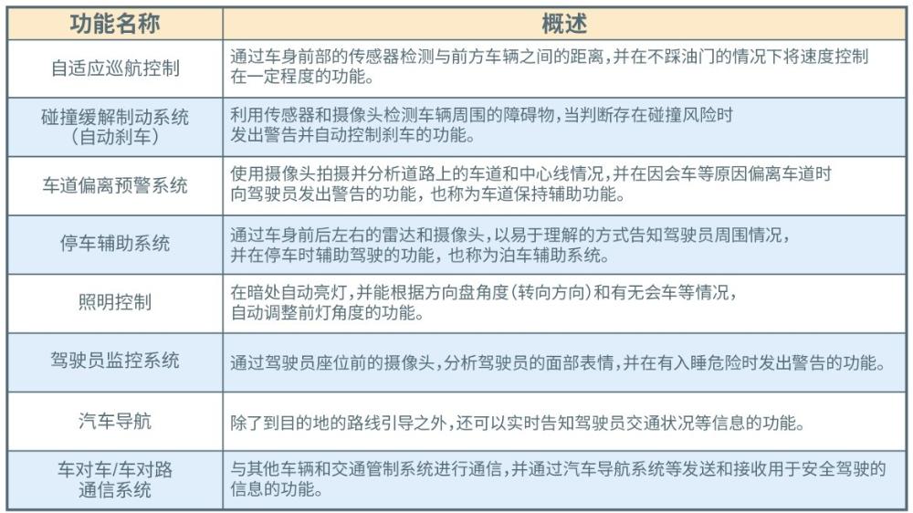
ADAS的功能不只是自动刹车
下表中介绍了ADAS的几项主要功能。

自动刹车功能日益普及
除了上表的功能以外,ADAS还具有其他一些功能,在这里仅挑选了几项代表性的功能。在这些功能中,自动刹车功能已经在全球日渐普及。在2019年6月于瑞士日内瓦举行的“WP29”会议上,根据共同主席国欧盟和日本提出的内容,制定了乘用车碰撞缓解制动系统的国际标准。此后,世界很多国家都制定了强制执行安装自动刹车系统的计划。
例如,日本是世界上较早开始强制执行的国家之一。该国际标准规定2021年11月以后发布的新车型,必须安装自动刹车系统。此外,针对现有车型,规定在2025年12月以后发售的必须加装自动刹车系统。
另外,已在欧洲实施的汽车安全测试组织Euro NCAP和美国公路安全保险协会(IIHS)的评估标准中,也规定要通过最高安全评估,必须配备自动刹车等功能。而英国从2012年下调保险评级开始,许多发达国家也开始执行配有自动刹车功能车辆的车保优惠和折扣等相关措施,为强制性自动刹车功能奠定了基础。

汽车制造商正在推动的ADAS技术开发
除了前面提到的自动刹车等已经成为世界标准的功能外,汽车制造商们正在纷纷开发各种ADAS功能。
另外,哪些功能作为标配,哪些作为选装功能,各制造商的选择也不尽相同。其中,也有些汽车制造商通过自行命名来打造包装,从而通过安全性能优势来提高品牌形象。
ADAS技术的延伸--自动驾驶
到目前为止,ADAS通常以近乎“自动驾驶”的表达出现。但是,之前介绍的功能是“辅助驾驶”系统,而并非“自动驾驶”系统。实际上,似乎配备ADAS的车辆经常被误认为是带有自动驾驶系统的汽车,以至于有些国家要求汽车制造商不得对搭载ADAS的汽车使用“自动驾驶”一词,而应使用“辅助驾驶”这样的表达。
那么,“ADAS”与“自动驾驶”之间是什么关系呢?从技术上讲,ADAS的延伸发展就是自动驾驶,且目前被定义为0~5共五个级别。
该级别是以美国交通部根据美国汽车工程师协会SAE(Society of Automotive Engineers)的定义进行划分的。下图中简单给出了ADAS与自动驾驶之间的区别。

ADAS与自动驾驶之间的边界是二级和三级
根据该定义,一级和二级被划分为ADAS范畴,三级到五级被划分为自动驾驶范畴。ADAS与自动驾驶之间的边界在二级“部分驾驶自动化”和三级“有条件驾驶自动化”之间,让我们来看一下它们之间的区别。
关键点在于“判断情况并驾驶汽车的主体是谁”。
要求“驾驶汽车的主体”能够查看包括路况在内的情况,能够“获取旨在实现安全驾驶信息”和“基于信息进行驾驶”。
在二级中,驾驶过程中收集信息并进行判断和执行的主体是驾驶员,也就是“人”。说到底,系统的定位仅是提供判断信息和操作帮助以协助驾驶员。
而在三级中,系统不仅需要负责从各种传感器和摄像头等设备收集信息,还转变成了需要根据这些信息进行判断并执行的主体。但是值得注意的是,在三级中,虽然基本上由系统进行驾驶,但是如因技术方面的原因需要驾驶员干预的情况或者系统发生故障的情况下,还是需要人为来操控处理的。
技术开发过程中,安全性至关重要
不仅对于ADAS和自动驾驶,人们对各种新技术的引进常常存在担忧。尤其是对于汽车来说,一个失误极有可能导致危及生命的交通事故,因此属于非常注重安全性的领域。因此,虽然在这篇文章中作为ADAS的功能之一进行了介绍,但对“安全性”的要求是需要可靠且稳定地工作。
不仅在车载传感器和摄像头,而是所安装的每一个小小的电子元器件都要具备高品质。

然而,无论多么高性能的系统和电子元器件,都无法保证其不会发生问题或故障。使用条件的变化和随着时间推移而老化等风险始终存在。
对于如此高要求的安全品质的考量,关键就是“功能安全”。这是指基于“引入确保安全的功能并将风险降低到可接受的水平”的思路,确保即使某些系统或电子元器件出现故障也不会引发严重事故。
汽车领域的功能安全标准“ISO 26262”
功能安全研究对于进一步提高ADAS和自动驾驶的安全性来说至关重要。因此,已经针对汽车行业制定了功能安全标准。这就是汽车电子电气系统功能安全相关的国际标准“ISO 26262”。
在ISO 26262中,开始是定义术语等与功能安全管理相关的内容,接下来是概念阶段、系统层面的产品开发、半导体指南等,共分12个项目对汽车的功能安全相关规则分别进行了详细说明。
ROHM:为预防汽车事故贡献力量
ROHM深知功能安全对安全的重要性,因此于2018年通过德国第三方认证机构莱茵(TÜV Rheinland),在半导体制造商中率先取得了ISO 26262的开发流程认证。这意味着ROHM产品能够满足该标准中较高级别的安全性标准“ASIL-D”。
此外,ROHM始终以实际行动致力于支持在ADAS全面普及过程中至关重要的“功能安全”,2017年在业界率先开始供应支持功能安全的高清液晶面板用芯片组,2019年开始供应内置自我诊断功能的电源监控IC。
●高清液晶面板用芯片组
该芯片组由驱动高清液晶面板的栅极驱动器、源极驱动器、时序控制器(T-CON)、以及使这些器件达到理想运行状态的电源管理IC(PMIC)、伽玛校正IC组成,其特点是内置能够相互检测液晶面板故障和各IC可能会发生的故障模式的功能。当系统发生问题时,以往,画面可能会卡住并导致重大事故,而该芯片组支持功能安全,具有使驾驶员注意到异常的功能,因此采用该芯片组之后,有助于预防大家普遍担心的采用液晶面板型车速表和后视镜时重大事故的发生。

自公司成立以来,ROHM一直秉承“品质第一”的企业理念进行产品开发,因此在对品质要求非常高的汽车领域,也能发挥相应的优势。
如欲了解更多ROHM为实现安心、安全的汽车技术所做的诸多努力,请点击以下链接。
为实现更安心、更安全的汽车技术,ROHM在电子元器件功能安全方面所做的努力
